X (Twitter)

正在加载线程详情

正在从 X 获取原始推文,整理成清爽的阅读视图。

通常只需几秒钟,请稍候。

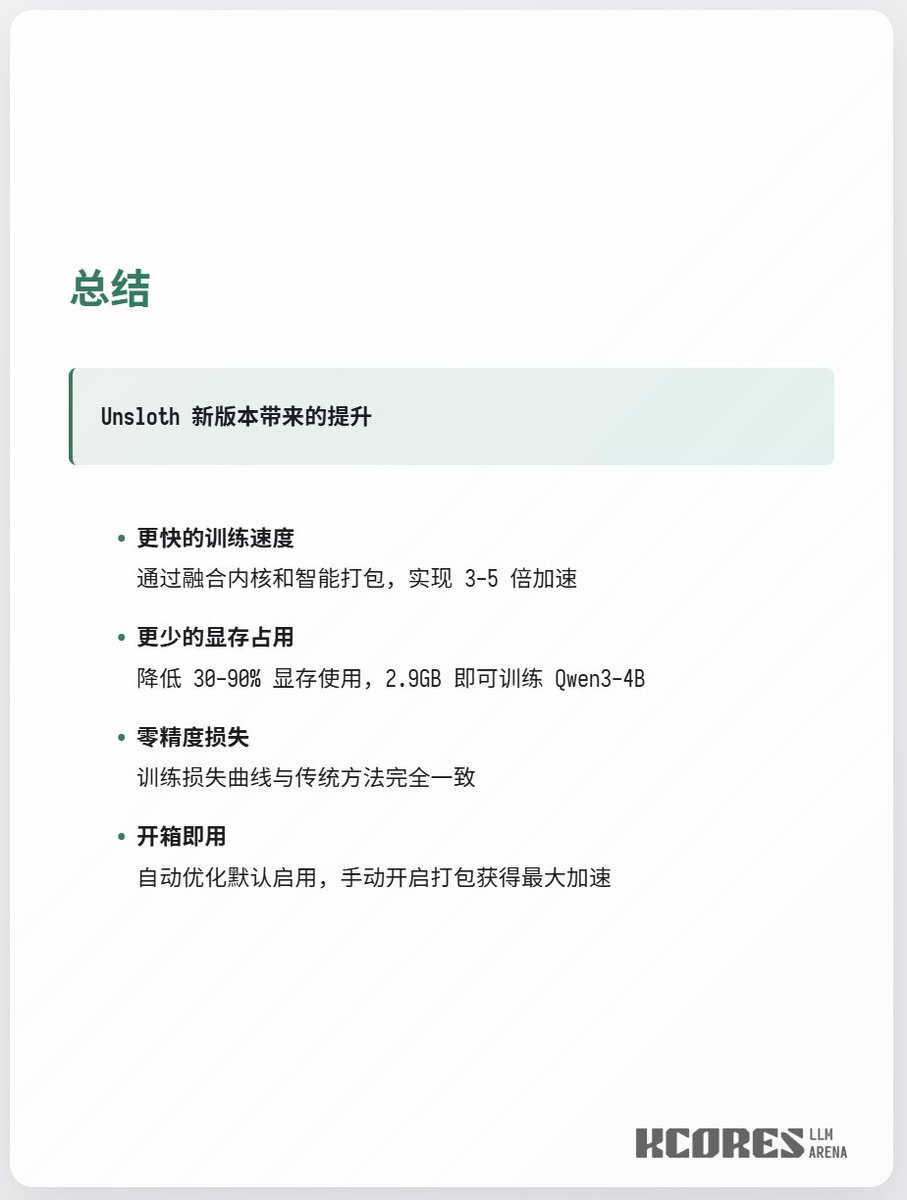
karminski-牙医 (@karminski3): unsloth 又发力了, 3GB 显存训练Qwen3-4b unsloth 最新的更新提升巨大, 简单来说, 他们把原本Q和K各自需要的… | Thread Easy