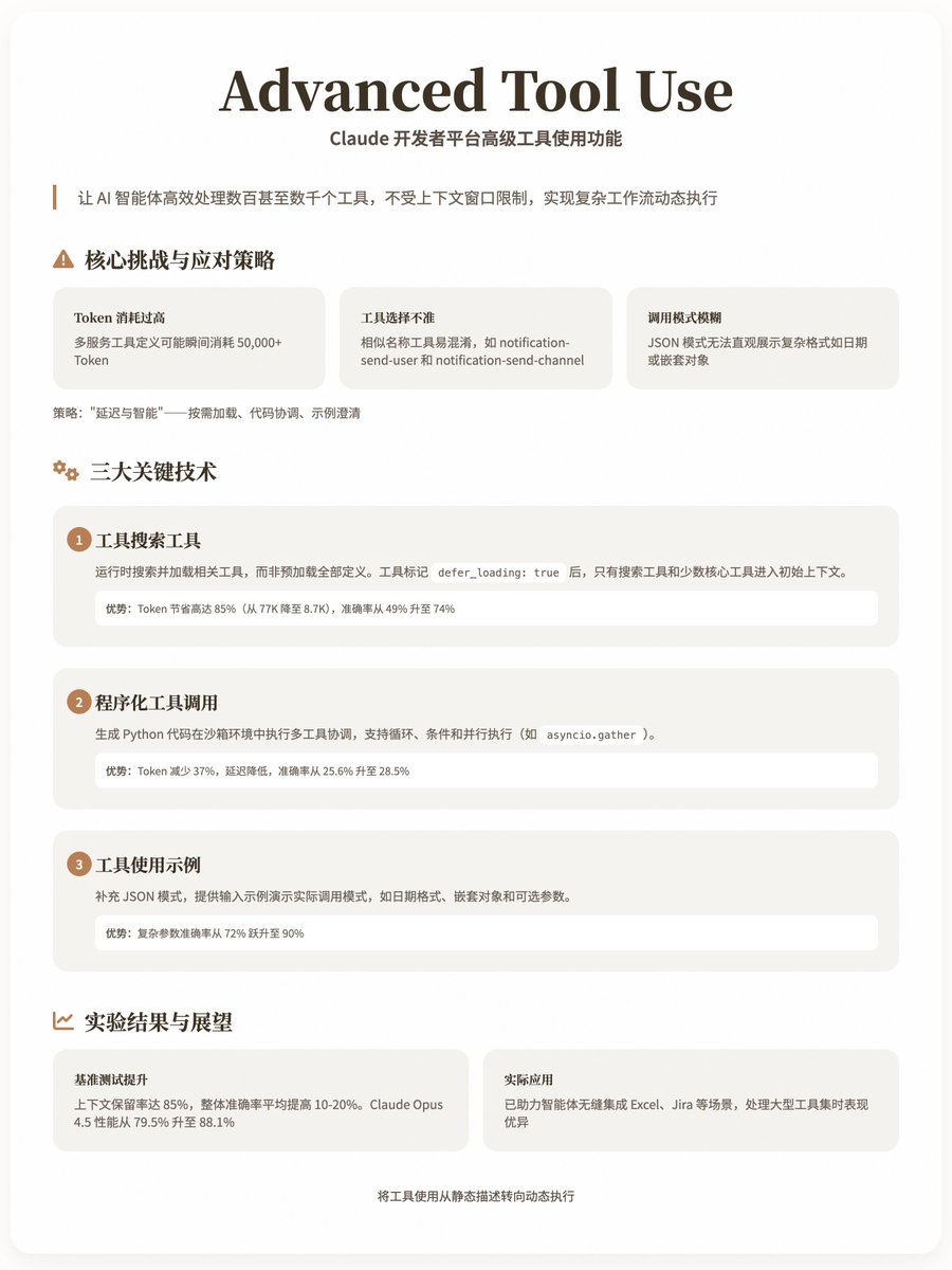
[Anthropic プロジェクト ブログ解釈] 高度なツール使用機能: ツール検索ツール、プログラムによるツール呼び出し、ツール使用例の 3 つのテクノロジを組み合わせることで、トークンの消費量が大幅に削減され、ツールの選択が明確になり、複雑な呼び出しの精度が向上します。 Anthropicは最近、Claude開発プラットフォーム上で高度なツール利用機能をリリースしました。これにより、AIエージェントはコンテキストウィンドウに制限されることなく、数百、あるいは数千ものツールを効率的に処理できるようになります。IDE、Git、Slack、GitHub、Jira、あるいはデータベースを同時に操作する必要があるエージェントを想像してみてください。従来、ツール定義は膨大なトークンを消費し、コンテキストの肥大化、ツールの誤選択、あるいは呼び出しの遅延につながっていました。これらの新機能は、動的読み込み、コードオーケストレーション、そしてサンプルガイダンスを通じて、エージェントの使いやすさとスケーラビリティを大幅に向上させます。 https://t.co/RiM4CuLtgp 主な課題と対処戦略: 信頼性の高いツール使用システムの構築には、次の 3 つの大きな問題点があります。 まず、トークンの消費量が多すぎます。たとえば、複数のサービス (GitHub や Slack など) からツール定義を取得すると、瞬時に 50,000 以上のトークンが消費される可能性があります。 第二に、ツールの選択が不正確です。似たような名前のツール(notification-send-user や notification-send-channel など)は混同しやすいからです。第三に、呼び出しパターンが曖昧です。JSON パターンはパラメータを標準化しますが、日付やネストされたオブジェクトなどの複雑な形式を直感的に表示できません。 Anthropicの戦略は「遅延とインテリジェンス」です。すべてのツールを一度にロードするのではなく、必要に応じてツールを検出して呼び出します。また、自然言語ではなくコードを使用して複数段階の操作を調整することで推論の回数を減らし、例を通して使用方法を明確にします。これらの手法は、ツールの使用を静的な記述から動的な実行へと本質的に移行させ、リソースが限られた環境でエージェントが複雑なワークフローを実装するのに役立ちます。 3つの主要技術 1. ツール検索ツール これは、エージェントがすべての定義を事前にロードするのではなく、実行時に関連ツールを検索してロードできるようにする「メタツール」です。ツールフラグ「defer_loading: true」が設定されている場合、検索されたツールといくつかのコアツールのみが初期コンテキストに入ります。エージェントは名前または説明でツールを動的にプルできます。たとえば、GitHubタスクをクエリする場合、「github.createPullRequest」のみがロードされます。 メリット:トークンを最大85%削減(77Kから8.7Kへ)、精度を大幅に向上(例:Claude Opus 4で49%から74%へ)。シンプルな実装:ツール配列に検索設定を追加することで、MCPのバッチ遅延読み込みをサポート。これにより、エージェントは「スマートインデックス」のように機能し、大規模なツールライブラリを効率的にナビゲートできます。 2. プログラムによるツール呼び出し エージェントは、自然言語でツールを一つずつ呼び出す代わりに、サンドボックス環境で複数のツールを連携させるためのPythonコードを生成します。ツールにはallowed_callers: ["code_execution_20250825"] でマークする必要があり、Claudeはループ、条件文、並列実行(asyncio.gatherなど)を含むコードスニペットを出力します。 例: 予算超過をチェックする場合、コードはチーム メンバー、予算、支出データを並行して取得し、最終結果 (超過リストなど) のみをエージェントに返すことで、中間データがコンテキストを汚染することを回避できます。 メリット:トークン数が37%削減(43,588から27,297)、レイテンシが短縮(複数回の推論ラウンドが不要)、知識検索タスクにおける精度が25.6%から28.5%に向上しました。これは、Claude for Excelにおけるバッチデータ分析など、大規模なテーブルやAPIリンクの処理に特に適しています。 3. ツールの使用例 実際の呼び出しパターンを示す入力例を提供することで、JSONパターンを補足します。例えば、create_ticketツールでは、日付形式(YYYY-MM-DD)、ネストされたオブジェクト(reporterなど)、オプションのパラメータ(緊急アップグレード用)をリストします。各ツールには、2~3個のバリアント例を含めることができます。 メリット:複雑なパラメータ、特にID形式やパラメータの関連付けにおける精度が72%から90%に飛躍的に向上します。これはエージェントに「ユーザーマニュアル」を与えるようなもので、暗黙のルールを素早く理解できるようになります。 実験結果と展望:社内ベンチマークテストでは、MCPとGIAの両方のベンチマークにおいて、これらの機能の改善が見られました。コンテキスト保持率は85%に達し、全体的な精度は平均10~20%向上しました。例えば、大規模なツールセットを扱う場合、Claude Opus 4.5のパフォーマンスは79.5%から88.1%に向上しました。実用化においては、エージェントがExcelやJiraなどのシナリオとシームレスに連携することが既に実現しています。
スレッドを読み込み中
X から元のツイートを取得し、読みやすいビューを準備しています。
通常は数秒で完了しますので、お待ちください。
![[Anthropic プロジェクト ブログ解釈] 高度なツール使用機能: ツール検索ツール、プログラムによるツール呼び出し、ツール使用例の 3 つのテクノロジを組み合わせることで、トークンの消費量が大幅に削減され、ツールの選択が明確になり、](https://pbs.twimg.com/media/G6j9ctMbwAEqfJL.jpg)